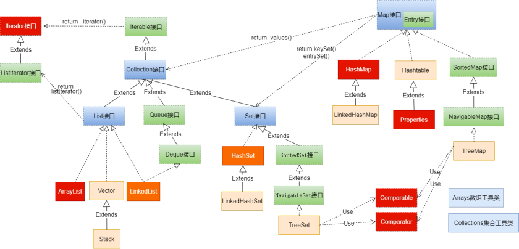
Collection

add
java
boolean add(E e);remove
java
boolean remove(Object o);contains
java
boolean contains(Object o);size
java
int size();isEmpty
java
boolean isEmpty();iterator
获取迭代器
java
Iterator<E> iterator();toArray
将集合转为数组
Object[] toArray()
java
Object[] toArray()java
List<String> list = List.of("A", "B", "C");
Object[] arr = list.toArray();需要手动强制类型转换
T[] toArray(T[] a)
java
<T> T[] toArray(T[] a);参数a不是用来“传数据”,而是:告诉集合:我要什么类型的数组。即传入泛型,省去了类型转换
java
List<String> list = List.of("A", "B", "C");
String[] arr = list.toArray(new String[0]);containsAll
java
boolean containsAll(Collection<?> c);取两个集合的交集。保留的是当前集合中的元素。
true:当前集合发生了变化(有元素被删除)false:当前集合没有变化
addAll
java
boolean addAll(Collection<? extends E> c);removeAll
java
boolean removeAll(Collection<?> c);clear
java
void clear();集合初始化
在 Java 集合框架中,很多集合类都提供了“用已有集合初始化”的构造器
java
new Xxx(Collection<? extends E> c)java
List<Integer> list = new ArrayList<>(collection);
List<Integer> list = new LinkedList<>(collection);
Set<Integer> set = new HashSet<>(collection);
Set<Integer> set = new TreeSet<>(collection);